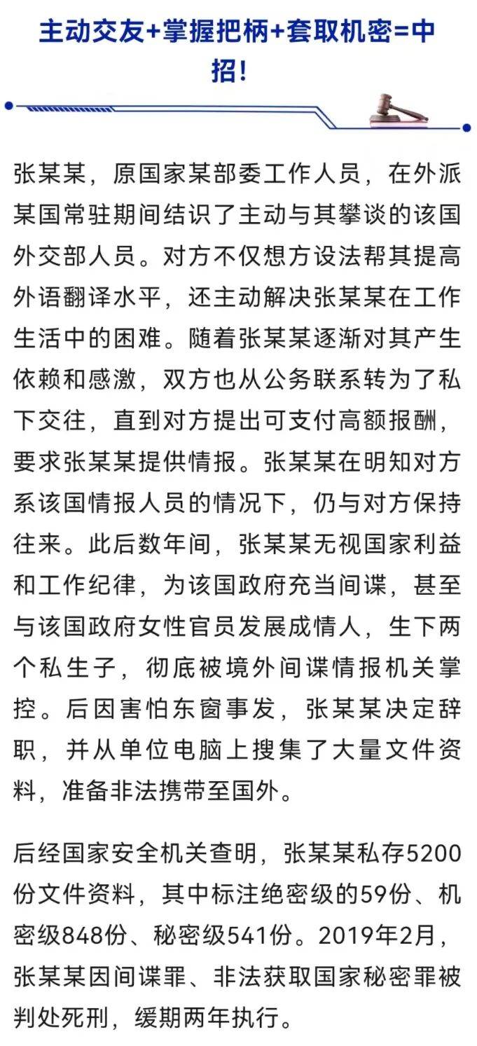
杰帕拉vs阿雷玛_张某某(原国家部委工作人员),为外国政府充当间谍,成为外国女官员情人并生下两个私生子,私存单位5200份文件,国家安全部披露
时间:2025-09-04 阅读:5426 评论:152
皇冠体育赛程(www.hg0088.us)-开会_员平_台出租>皇冠体育/如何开户-占成_代理皇冠信用网登1登2代理登3<皇冠足球平台>来源:国家安全部
国家安全部4日发文《间谍的“诈骗”公式》杰帕拉vs阿雷玛,披露多起境外间谍拉拢腐蚀相关人员的案例:
当“甜蜜爱情”从天而降、当“亲朋挚友”过分殷勤、当“求职招聘”如此简单……很多人可能在不知不觉中,就落入间谍的“诈骗”陷阱杰帕拉vs阿雷玛。随着反间谍斗争形势日趋严峻,境外间谍情报机关对我实施渗透窃密手段层出不穷。特别是面对境外间谍情报机关通过金钱、美色、情感、恐吓等手段开展的拉拢、策反活动,要牢记这些“诈骗”公式,提高警惕、谨防“中招”。




中国基金报微信:Chinafundnews
猜你喜欢
- 2026-03-10外围足球代理怎么申请 _伊朗:使用超重型导弹打击美以,以此向新任最高领袖致敬
- 2026-03-07足球平台出租网 _邵子钦进球后比心庆祝,王霜灵魂拷问:小邵这心比给谁的呀?
- 2026-03-05足球平台出租 _开战4天,中国卫星看到的美以损失情况如何?美国还能坚持多久?
- 2026-03-04足球盘口代理 _内贾德亲信:他一切安好,遇害消息不实,本人住所距被击中建筑约100米,伊朗高官称不与美国谈判
- 2026-03-03足球信用网平台 _女子带1米长巨大豆荚坐飞机回东北引围观,本人称已跨越4000公里落地,机场客服:可随身携带
- 2026-03-02世界杯正规买球app _伊朗放开手脚,首次使用子母弹头!以色列紧急向民众发出警示
- 2026-03-01世界杯足球代理 _玻利维亚一运钞运输机坠毁已致15死,大量钞票散落,民众进飞机残骸捡钞票被驱散
- 2026-03-01世界杯足球代理 _西安街头一新能源车凌晨突发爆响,挡风玻璃震裂掉落,车企客服称车内有不安全物品,警方介入调查,网传部分信息与实际不符
- 2026-02-20皇冠ag mos011 _深夜!伊朗突发,特朗普宣布!
- 2026-02-06皇冠代理网 _闪评|俄美乌新一轮会谈举行 欧盟重金援乌传递哪些信号?
- 2026-02-05皇冠信用网代理出租_普京一声令下,俄军6个小时大轰炸,基辅电力彻底瘫痪,乌克兰或后悔撕毁停战协议
- 2026-02-03皇冠登一登二登三区别_再胜广东队,上海大鲨鱼以胜利完成常规赛第一阶段



网友评论